关于做好2022 年度监理工程师职业资格考试考务工作的通知
各市及义乌市人事考试机构、省直和中央部属在浙有关单位:
根据住房和城乡建设部等四部门《关于印发〈监理工程师职业资格制度规定〉〈监理工程师职业资格考试实施办法〉的通知》(建人规〔2020〕3 号)和人社部人事考试中心《关于做好2022年度监理工程师职业资格考试考务工作的通知》(人考中心函〔2022〕8 号)精神,现将我省此项考试有关考务事项通知如下。
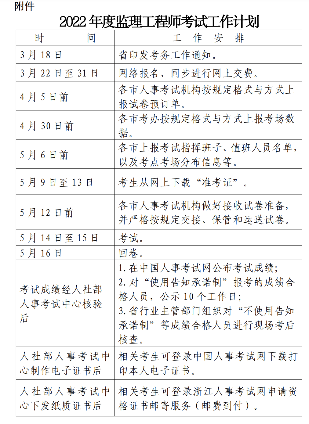
一、考试时间、科目设置及考点考试定于 5 月 14 日至 15 日进行,具体时间及科目为:
5 月 14 日
9:00—11:00 建设工程合同管理
14:00—17:00 建设工程目标控制(3 个专业)
5 月 15 日
9:00—11:00 建设工程监理基本理论和相关法规
14:00—18:00 建设工程监理案例分析(3 个专业)
专业科目分为土木建筑工程、交通运输工程、水利工程3个专业类别,考生在报名时可根据实际工作需要选择。
考点设在各设区市及义乌市,具体地点以准考证为准。
二、报考条件
凡遵守中华人民共和国宪法、法律、法规,具有良好的业务素质和道德品行,可以申请参加监理工程师考试。
(一)具备下列条件之一的,可报名参加监理工程师考试,须报考全部 4 门科目(报考级别为“考全科”):
1.具有各工程大类专业大学大专学历(或高等职业教育),从事工程施工、监理、设计等业务工作满4 年;
2.具有工学、管理科学与工程类专业大学本科学历或学位,从事工程施工、监理、设计等业务工作满3 年;
3.具有工学、管理科学与工程一级学科硕士学位或专业学位,从事工程施工、监理、设计等业务工作满2 年;
4.具有工学、管理科学与工程一级学科博士学位。
(二)具备下列条件之一的,可免考《建设工程合同管理》《建设工程监理基本理论和相关法规》2 门基础科目(报考级别为“免二科”):
1.已取得公路水运工程监理工程师资格证书;
2.已取得水利工程建设监理工程师资格证书。报考“免二科”的人员,在报名时应提供(上传)上述相应证书。
(三)已取得监理工程师一种专业职业资格证书的人员,报名参加其他专业科目考试的,可免考《建设工程合同管理》和《建设工程监理基本理论和相关法规》2 门基础科目(级别为“相应专业”)。
(四)其他事项。报考条件中涉及的专业工作时间期限,均计算到报考当年年底。若以后学历报考的,之前的专业工作年限可以累计(全日制教育实习和成人教育脱产学习的时间不能累计)。有关报考条件的专业要求,可登录中国人事考试网职业资格考试专业对照表(http://www.cpta.com.cn/testCondition/635.html)查看。报考条件联系电话:0571-81956265、81956261。
三、获得证书条件
参加全部 4 门科目考试(级别为“考全科”)的,须在连续4 个考试年度内通过应试科目;参加2 门专业科目考试(报考级别为“免二科”)的,须在连续2 个考试年度内通过应试科目的考试,方可获得相应的资格证书。
参加 2 门专业科目考试(报考级别为“相应专业”)的,须在连续 2 个考试年度内通过应试科目的考试,方可获得所选专业考试的成绩合格证明,该证明作为注册时增加执业专业类别的依据。
资格证书和成绩合格证明,以下统一称证书。
四、告知承诺制报考有关规定
(一)除个别“不适用告知承诺制”的人员外,其他所有报考人员均可选择“使用告知承诺制”或“不使用告知承诺制”报考。 “不适用告知承诺制”的人员,是指在资格考试中有违纪行为尚在诚信记录期内的人员。
(二)报考资格实行考后核查。
1.对“使用告知承诺制”的报考人员,在应试科目成绩合格后,直接网上公示,除有情况反映外,不进行现场考后核查。
2.对“不使用告知承诺制”报考的(包括“不适用告知承诺制”和“撤回承诺”的,下同)、学历和资格证书网上无法核验经上传后报考的,以及有其他存疑情况的报考人员,在应试科目成绩合格后,需在规定时间内带相关材料到指定地点进行现场考后核查。
(三)网上报名时,若选择“不使用告知承诺制”或“撤回承诺”,本年度该项考试不再使用告知承诺制。
(四)在考前、考中、考后(如报名、打印准考证、考试、阅卷、成绩和证书使用等)任何环节,若发现有不实承诺的,将视不同阶段,作出取消当次报名和考试资格、取消当次考试全部成绩,以及已取得的证书(成绩合格证明)无效等处理。
五、网上报考流程和注意事项
(一)报考流程
报考人员应于 3 月 22 日至31 日,通过登录浙江人事考试网( www.zjks.com ) 链 接 , 或直接登录中国人事考试网(http://www.cpta.com.cn/)如实注册个人信息,注册成功后,上传本人电子证件照(照片处理工具和方法见浙江人事考试网首页的“办事指南”栏目),再分别按以下流程完成报考。
1.报考人员“使用告知承诺制”报考的,流程如下:
(1)报考人员在报名系统中进一步填报完善个人信息(如身份证号、学历学位号、专业工作年限等),在线核验通过后(一般 24 小时),选择所要报考的信息(如考试级别、科目、考区、报名点等)。如学历等信息无法在线核验,需上传相关证书材料后,方可再完成上述信息的选择。
(2)在确认所填选信息和上传的材料准确无误后,选择(点击)“使用告知承诺制”报考。在阅读系统上的《承诺制告知书》后,系统生成《专业技术人员资格考试报名证明事项告知承诺制告知承诺书》电子文本,由报考人员签署并提交(不允许代为承诺)。
——对于报考级别为“考全科”的人员,可在承诺书提交后,直接点击“确认”或打印“报名表”,随后进行网上交费。——对于报考级别为“免二科”和“相应专业”的人员,须再上传符合相应条件的证书材料后,方可点击“确认”或打印“报名表”,随后进行网上交费。
(3)打印的“报名表”无需单位审核和提交,供报考人员留存备查。“承诺书”电子文本可下载保存。报考人员可在未交费,并在报名截止前撤回承诺,但一旦“撤回承诺”,本年度该项考试不再适用告知承诺制,提醒报名人员务必慎重“撤回承诺”,同时不要随意点击,以免误操作。
2.报考人员“不使用告知承诺制”报考的,流程如下:
(1)报考人员在报名系统中进一步填报完善个人信息(如身份证号、学历学位号、专业工作年限等),在线核验通过后(一般 24 小时),选择所要报考的信息(如考试级别、科目、考区、报名点等)。如学历等信息无法在线核验,需上传相关证书材料后,方可再完成上述信息的选择。
(2)在确认所填选的信息和上传的材料准确无误后,选择(点击)“不使用告知承诺制”报考,随后点击“确认”,同时必须再打印“报名表”,随后进行网上交费。
(3)报考人员还须另行打印“专业工作年限证明”。打印的“专业工作年限证明”和“报名表”请妥善保存,在应试科目成绩合格后交单位审核盖章,用于现场考后报考资格核查。一旦选择“不使用告知承诺制”,则无法返回选择“使用告知承诺制”,提醒报名人员务必慎重选择“不使用告知承诺制”,同时不要随意点击,以免误操作。注:对于“撤回承诺”和“不适用告知承诺制”的报考人员,除少一个“选择”这一环节外,其他环节均按以上流程完成报名。
(二)注意事项
1.对于 2002 年以前大专以上学历、2008 年以前学士以上学位、国(境)外学历学位等,若无法在线核验的,须上传相应学历(学位)证书图片后,方可继续完成上述对应的报考流程。
2.报名时须上传相关证件材料的(如报考“免二科”和“相应专业”),且为“不使用告知承诺制”报考的人员,在上传相关证件材料后,需联系省人事考试院作出相应设置后,方可继续完成对应的报考流程。
3.对于使用我国居民身份证报名但信息在线核验未通过的,以及使用非我国居民身份证件报名无法在线核验的,须联系省人事考试院查明情况后再作处理。
4.由于个人身份和学历信息提交在线核验后,才能再次登录报名系统报名,提醒各位报考人员要尽早报名,预留足够的报名时间。
5.报名期间,若发现报考信息有误,在未点击“确认”前,报考人员可点击“信息维护”自行进行修改。在点击“确认”或打印“报名表”后则不能再自行修改,若需修改须联系省人事考试院处理。
6.在档案库中有合格成绩的老考生,若不符合报考条件的,按考试报名无效处理。如因年限问题不符合报考条件的,不符合报考年度之前的合格科目按成绩无效处理。
7.根据《人社部办公厅关于印发专业技术人员职业资格考试考务规程》(人社厅发〔2021〕18号)规定,报考人员原则应在工作地或居住地报考(即:考生的工作地或居住地应在我省内)。如非我省考生,以及因报名人员传错照片、填错个人信息(如姓名、身份证件号、手机号等)、选错报考信息(如考试级别、科目、考区、报名点等),错交费或漏交费、不符合报考条件等,造成参加考试、答卷评阅、通信联络、成绩和证书使用等受影响的,由报名人员自负责任。
8.报名人员在网上交费时可用同一支付宝账户逐一为多人支付,但要注意一一对应报考人员交费,以免错交费和漏交费,交费成功即为报考成功。在试卷预订后或属虚假承诺被取消报考资格的,已交费用不予退还。
省部属单位定义,见浙江人事考试网首页的“办事指南”栏目。报考技术咨询电话:0571-88396764、88396765,传真88395085。
六. 准考证打印和参加考试
网上报名和交费成功的考生,应于5 月9 日至13日登录中国人事考试网打印准考证,按准考证规定的时间、地点和要求参加考试。若发现准考证信息有误,应在考前联系所在市人事考试机构处理。
七、收费依据和标准
根据浙价费〔2016〕71 号规定,考试收费标准为:客观题每人每科 60 元,主观题每人每科70 元。考生所需交费票据为电子票据,在考试结束后以短信方式发送到报名时填写的手机,如未收到短信,也可登录“浙里办”APP,在“我的票据”里查看和下载。
八、考试大纲
考试大纲使用 2021 年版《全国监理工程师职业资格考试大纲》,可在相关网站免费下载。相关网站分别为:中国建设监理协会网站(http://www.caec-china.org.cn/)、交通运输部职业资格中心网站(http://www.jtzyzg.org.cn/)及中国水利工程协会网站(http://www.cweun.org/)。
九、考试题型和相关规定
《建设工程监理案例分析》为主观题,用黑色墨水笔在专用答题卡上书写作答,草稿纸统一发放。其余3 个科目均为客观题,用 2B 铅笔在答题卡上填涂作答,题本空白处可作草稿纸使用。考生应考时,准许携带黑色墨水笔、2B 铅笔、橡皮、卷(削)笔刀、计算器(无声、无文本编辑存储功能)、钟表(无声、无收发拍摄功能)、医用口罩。 考生必须凭未作其他人为标记的本人纸质准考证和有效期内的身份证件原件(包括居民身份证、社保卡、驾驶证、户籍证明)方可入场(两证缺一不可)。开考5 分钟后禁止入场,2小时后方可交卷离场。
严禁将手机、手环等有收发、拍摄和存储功能电子设备,以及提包、资料等物品带至座位。严禁将试卷、答题卡和草稿纸及作答信息带出或传出考场。严禁提前或超时答题。在答题前应仔细阅读题本和答题卡上的“注意事项”或“作答须知”,用规定的笔具在相应的区域内涂写个人信息和作答,同时要检查题本和答题卡,如有质量等问题应当即举手报告。答题卡不得折叠和污损,不得作与考试无关的标记。否则,若影响考试和成绩的,后果由考生自负,涉及违纪的按相关规定处理。考生答错位置和污损的答题卡不得更换。
为保障考试公平公正,考后将实施雷同技术甄别,若被甄别为雷同答卷的,相关人员均将按0 分处理;若查明为抄袭他人或用其他手段作弊雷同的,还将按违纪处理,请各位考生务必看管好本人作答信息和诚信参考。为保留监考信息,考试期间考场内实施全程监控。
十、成绩公布、考后核查和证书制发
(一)成绩公布。考试成绩经人社部人事考试中心核验后,在中国人事考试网上予以公布,届时考生可查询和下载打印考试成绩。
(二)考后核查。考前报考流程中所有设置或操作,均不属于报考资格最终认定,对于应试科目全部合格的考生,还需完成以下后续工作。
1.对于“使用告知承诺制”报考的人员,合格成绩直接上网公示 10 个工作日。期间,如有情况反映,涉及报考资格的由省行业主管部门组织核查,涉及考风考纪的由省人事考试院组织核查。经查实不符合报考资格或存在违纪违规行为的,按资格考试有关规定处理。
2.对于“不使用告知承诺制”报考、学历和资格证书因网上无法核验经上传后报考,以及有其他存疑情况的报考人员,需进行现场考后核查。考后核查的具体时间、地点和需要提供的相关材料及要求,由省行业主管部门另行通知。相关人员不到现场接受核查、核查逾期,或核查不符合报考条件的,合格成绩无效。(三)证书制发。根据人社部办公厅《关于推行专业技术人员职业资格电子证书的通知》(人社厅发〔2021〕97 号)精神,对于通过公示和考后核查的成绩合格人员,在人社部人事考试中心制作电子证书后,由考生自行登录中国人事考试网下载打印本人电子证书(电子证书与纸质证书具有同等法律效力)。在人社部人事考试中心下发纸质证书后,在浙江人事考试网“合格证书”栏予以公告,相关考生可在该网上申请纸质证书邮寄服务(邮费到付)。往后纸质证书遗失、损毁,或者逾期不领取的,不再办理补发。
十一、有关要求
各地人事考试机构和行业主管部门要密切配合,通力协作,认真做好各个环节的考务工作(具体计划见附件)。为确保考试的公平公正和安全顺利实施,各地要积极协调教育(学校)、公安(治安、网监、交管)、经信(无线电管理)、网信等职能部门加强对考试的服务保障和安全管理。要严格按规定要求设置考点考场,同时要严密组织实施,加强考风考纪管理,对考试舞弊者,一经发现,要按照《专业技术人员资格考试违纪违规行为处理规定》(人社部第31 号令)和《人事考试工作人员纪律规定》等严肃处理。对于主观违纪的人员,还将记入资格考试诚信档案库,并在“信用中国(浙江)网”上公布。
届时,如受疫情影响,各地要严格按照疫情防控要求,落实相应防控措施,确保考试防疫安全。具体实施方法和要求,参见浙江人事考试网“办事指南”栏目发布的《资格考试考点防疫方案》和《考生防疫须知》。
附件:2022 年度监理工程师职业资格考试工作计划



