天津市人力资源和社会保障局发布《关于天津市2022年度一级造价工程师职业资格考试报名等有关事项的通知》,天津2022一造报名时间为8月29日0:00-9月4日24:00,详情如下:
| 天津2022一级造价师报考重要信息提示 | |
| 考试时间 | 11月12日、13日 |
| 报名时间 | 8月29日0:00-9月4日24:00 |
| 报名网址 | 中国人事考试网 |
| 网上缴费 | 9月6日9:00-9月10日16:00 |
| 收费标准 | 客观题每人56元/科,主观题每人64元/科 |
| 准考证打印 | 11月9日9:00-11月11日24:00 |
扫码关注一造公众号,获取全新动态! | |
关于天津市2022年度一级造价工程师职业资格考试报名等有关事项的通知
各位报考人员:
根据人力资源和社会保障部人事考试中心《关于2022年度一级造价工程师职业资格考试考务工作的通知》(人考中心函〔2022〕53号)精神,现将考试报名等有关事项通知如下:
一、考试时间及科目
2022年11月12日至11月13日。
11月12日上午 9:00-11:30 建设工程造价管理(客观题);
11月12日下午14:00-16:30 建设工程计价(客观题);
11月13日上午9:00-11:30 建设工程技术与计量(4个专业)(客观题);
11月13日下午14:00-18:00 建设工程造价案例分析(4个专业)(主观题)。
其中《建设工程造价管理》和《建设工程计价》为基础科目;《建设工程技术与计量》和《建设工程造价案例分析》为专业科目,分为土木建筑工程、交通运输工程、水利工程和安装工程4个专业类别,报考人员可根据实际工作需要选报其一。
二、报名时间及方式
报名时间为2022年8月29日0:00至9月4日24:00。考试采取网络报名方式,请报考人员登录全国专业技术人员资格考试报名服务平台进行报名。
三、报名条件
(一)报名条件
凡符合《住房城乡建设部、交通运输部、水利部、人力资源社会保障部关于印发〈造价工程师职业资格制度规定〉〈造价工程师职业资格考试实施办法〉的通知》(建人〔2018〕67号)和住房城乡建设部《关于造价工程师职业资格考试有关工作的说明》规定条件的人员均可报名参加一级造价工程师职业资格考试。
按照《人力资源社会保障部关于降低或取消部分准入类职业资格考试工作年限要求有关事项的通知》(人社部发〔2022〕8号)要求,自2022年起,一级造价工程师职业资格考试工作年限要求调整如下:
1.具有工程造价专业大学专科(或高等职业教育)学历,从事工程造价、工程管理业务工作满4年;
具有土木建筑、水利、装备制造、交通运输、电子信息、财经商贸大类大学专科(或高等职业教育)学历,从事工程造价、工程管理业务工作满5年。
2.具有工程造价、通过工程教育专业评估(认证)的工程管理专业大学本科学历或学位,从事工程造价、工程管理业务工作满3年;
具有工学、管理学、经济学门类大学本科学历或学位,从事工程造价、工程管理业务工作满4年。
3.具有工学、管理学、经济学门类硕士学位或者第二学士学位,从事工程造价、工程管理业务工作满2年。
4.具有工学、管理学、经济学门类博士学位。
5.具有其他专业相应学历或者学位的人员,从事工程造价、工程管理业务工作年限相应增加1年
(二)免试部分科目条件
具有以下条件之一的,参加一级造价工程师考试可免考基础科目:
1.已取得公路工程造价人员资格证书(甲级)。
2.已取得水运工程造价工程师资格证书。
3.已取得水利工程造价工程师资格证书。
申请免考部分科目的人员在报名时应提供相应材料。
(三)增报专业条件
已取得造价工程师一种专业职业资格证书的人员,报名参加其他专业科目考试的,可免考基础科目。考试合格后,核发人力资源社会保障部门统一印制的相应专业考试合格证明。该证明作为注册时增加执业专业类别的依据。
四、报名审核及缴费
(一)报名原则
一级造价工程师职业资格考试报名推行证明事项告知承诺制。
(二)报名步骤
1.注册信息,在线核查
报考人员本人登录全国专业技术人员资格考试报名服务平台,按照要求注册,完善个人信息,在线核查身份、学历(学位)信息(原则上24小时内返回核查结果),提交注册信息24小时后可登录网上报名系统报名。已注册的报考人员不需要重新注册。
2.网上填报,诚信承诺
报考人员在网上报名系统填报相关信息后,可自主选择是否采用告知承诺制方式办理相关事项。如选择采用告知承诺制方式,在线核查结果返回后,报考人员须本人根据实际情况填写报名信息并对填报信息的真实、准确、完整、有效以及本人符合考试报名条件作出承诺,接受考试组织机构的核查,承担不实承诺的后果;报考人员本人采用电子方式签署告知承诺书(电子文本),一经提交具有法律效力,不允许代为承诺。未选择告知承诺制方式或者不适用告知承诺制办理报考事项的,应按我市规定线下办理审核事宜,并配合提交相关证明材料。
报考人员作出承诺后,可在未交费且报名截止前撤回承诺。报考人员撤回承诺后,应按我市规定线下办理审核事宜,并配合提交相关证明材料,且本年度该项考试中不再适用告知承诺制。
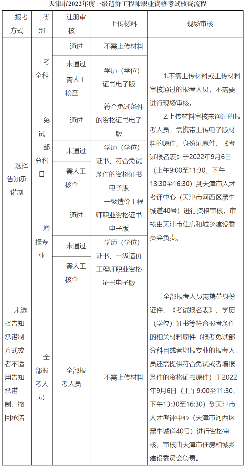
3.审核流程

备注:(1)需要上传材料的报考人员于2022年8月29日0:00至9月4日24:00登录全国专业技术人员资格考试报名服务平台上传相关资料电子版,审核部门将于2022年8月30日9:00开始对上传材料进行审核。
(2)考生修改有关报考信息请在报名结束前完成,报名结束后修改报考信息不能在天津考区再次提交。
4.网上缴费
(1)缴费时间
全部审核通过的报考人员于2022年9月6日9:00至10日16:00登录全国专业技术人员资格考试报名服务平台缴纳考试费,否则报名无效。
(2)考试费用
根据津发改价费〔2019〕522号文件精神,一级造价工程师职业资格考试客观题考试费每人每科56元,主观题考试费每人每科64元。报考人员确认报名缴费后,已缴费用不予退还。
五、准考证打印
报考人员于2022年11月9日9:00至11日24:00登录全国专业技术人员资格考试报名服务平台下载打印准考证。
特别提示:报考人员必须同时携带准考证和身份证件(与报名时一致)参加考试,缺少任一证件不得参加考试。
六、考试成绩公布
(一)根据人力资源和社会保障部人事考试中心《关于2022年度一级造价工程师职业资格考试考务工作的通知》(人考中心函〔2022〕53号),将于2023年1月底公布考试成绩,届时报考人员可登录中国人事考试网成绩查询栏目查询。
(二)考试成绩公布后,如报考人员对本人考试结果有疑问,可在考试成绩公布后30日内将成绩核查申请发送至tjkpzxchengji@tj.gov.cn,逾期不再受理。成绩核查的具体要求可在天津市人力资源和社会保障局网站“天津人事考试”版块“办事服务—办事指南”栏目查询。
成绩核查范围:根据人力资源社会保障部办公厅关于印发《专业技术人员职业资格考试考务工作规程》的通知(人社厅发〔2021〕18号)文件规定,应试人员对考试成绩有异议的,应在考试成绩公布之日起30天内,向省级人事考试机构提出成绩复查申请。成绩复查只限于答卷卷面分数合计和登录是否有误。成绩复查过程中,工作人员不得向应试人员或其委托人出示试卷、答卷、标准答案、视频监控等相关材料,法律、法规另有规定的除外。复查后的成绩为最终成绩。
(三)考试结束后采用技术手段甄别为雷同答卷的考试答卷,将给予考试成绩无效的处理。
(四)考试结束后将对拟合格人员名单进行公示,并接受社会各界监督。
七、考试合格证书领取
合格证书由人力资源和社会保障部人事考试中心印制并发往各地,考生可在成绩公布后,注意登录天津市人力资源和社会保障局网站天津人事考试版块“通知公告”栏目查询领取时间及方式。
参加4个科目考试(级别为考全科)的人员须在连续4个考试年度内通过全部应试科目,参加2个科目考试(级别为免二科)的符合免试基础科目人员须在连续2个考试年度内通过相应应试科目,方可获得资格证书。已取得一级造价工程师一种专业职业资格证书的人员,报名参加其他专业科目考试(级别为增报专业)的,可免考基础科目,在连续2个考试年度内通过相应应试科目,可获得相应专业考试合格证明,该证明作为注册时增加执业专业类别的依据。
八、注意事项
(一)为贯彻落实中央关于新冠肺炎疫情防控工作的决策部署,遵守我市疫情防控工作有关规定,减少报考人员跨地域流动造成疫情防控压力,我市要求报考人员应在工作地、居住地报名参加考试。
报考人员须严格遵守新冠肺炎疫情防控要求,随时登录天津市人力资源和社会保障局网站人事考试版块“通知公告”栏目,及时了解考试防疫有关内容,提前做好考试准备工作,至少于考前14天使用本人手机申领“天津健康码”和“通信大数据行程卡”,并每日登录更新健康码状态,自觉做好自身健康管理,避免前往国(境)外及国内疫情中高风险地区,主动减少外出和不必要的人员聚集。
(二)请报考人员及早注册或完善注册信息,并于报考前认真阅读报考条件说明。
(三)报考人员将照片转为电子文件,并通过中国人事考试网首页上的“工具下载”栏目,下载“照片审核处理工具”,对照片进行处理,合格后上传。
上传照片文件应为近期彩色标准1寸、半身免冠正面证件照(尺寸25mm*35mm,像素295px*413px),.JPG或.JPEG格式,大于30K,照片底色背景为白色,2018年2月22日以前注册的报考人员无须更换照片。上传的照片将用于准考证、考场座次表、资格证书,请上传时慎重选用。上传的照片必须是本人近期照片,如果不能清晰辨认报考人员容貌或照片与本人相貌不符的,将不能参加考试。
(四)不具备免试条件的报考人员请在“考全科”级别里选择应考科目;具备免试条件的报考人员请正确选择考试级别。
(五)报考人员须使用激光或喷墨打印机打印报名表和准考证,同时须持有开通网上支付功能的银联银行卡,确保卡内有足够支付考试费的金额。
(六)为保证报名缴费顺利进行,建议报考人员使用360安全浏览器的极速模式进行缴费操作。为确保银行卡及个人信息安全,请尽量不要到网吧等公共场所进行网上报名和缴费。
(七)需要票据的考生请缴费成功后1个月内在考试报名系统中查询缴款码并访问天津市财政局官网打印电子票据,进入网址后,选择“政务服务”按钮,在右侧“财政服务区”模块中选择“电子票据查验”,进入页面后选择“缴款码查验”,分别输入缴款码和验证码打印电子票据。
特别提示:因打印财政票据需采集考生工作单位信息,请考生在报名系统中准确填写“工作单位”栏目内容,缴费完成时,财政票据同步采集此项信息,无法修改财政票据上此项信息。
(八)报考人员注册手机号码如有变化,请及时登录全国专业技术人员资格考试报名服务平台,点击“注册维护”办理电话变更,如未及时变更,无法联系,后果由报考人员本人承担。报考人员同时须妥善保管好本人用户名及密码,如泄露给他人,导致个人信息外泄或不实、虚假承诺,相关后果由本人承担。
(九)考试大纲使用住房城乡建设部、交通运输部、水利部组织编写、人力资源社会保障部审定的2021年版《全国一级造价工程师职业资格考试大纲》,可在以下相关网站免费下载:
中国建设工程造价管理协会网站、交通运输部职业资格中心网站及水利部水利水电规划设计总院网站。
(十)在报名过程中遇到问题,可阅读全国专业技术人员资格考试报名服务平台相关说明,也可拨打电话进行咨询。
考务咨询电话:12333
政策报名条件咨询电话:15712288517(天津市住房和城乡建设委员会,开通时间:2022年8月29日至9月10日上午9:00至11:30,下午13:30至16:30,法定节假日除外)
银联咨询电话:95516
天津市人才考评中心
2022年8月24日

![L)]NHVVNH4N2GBQ5B[_9(ER.png](/uploads/2022/0824/6ed6d1f10f1c42080b21faf73ad94ae4.png)

